Структурное подразделение Служба ранней помощи
![]() |
![]() |
![]() |
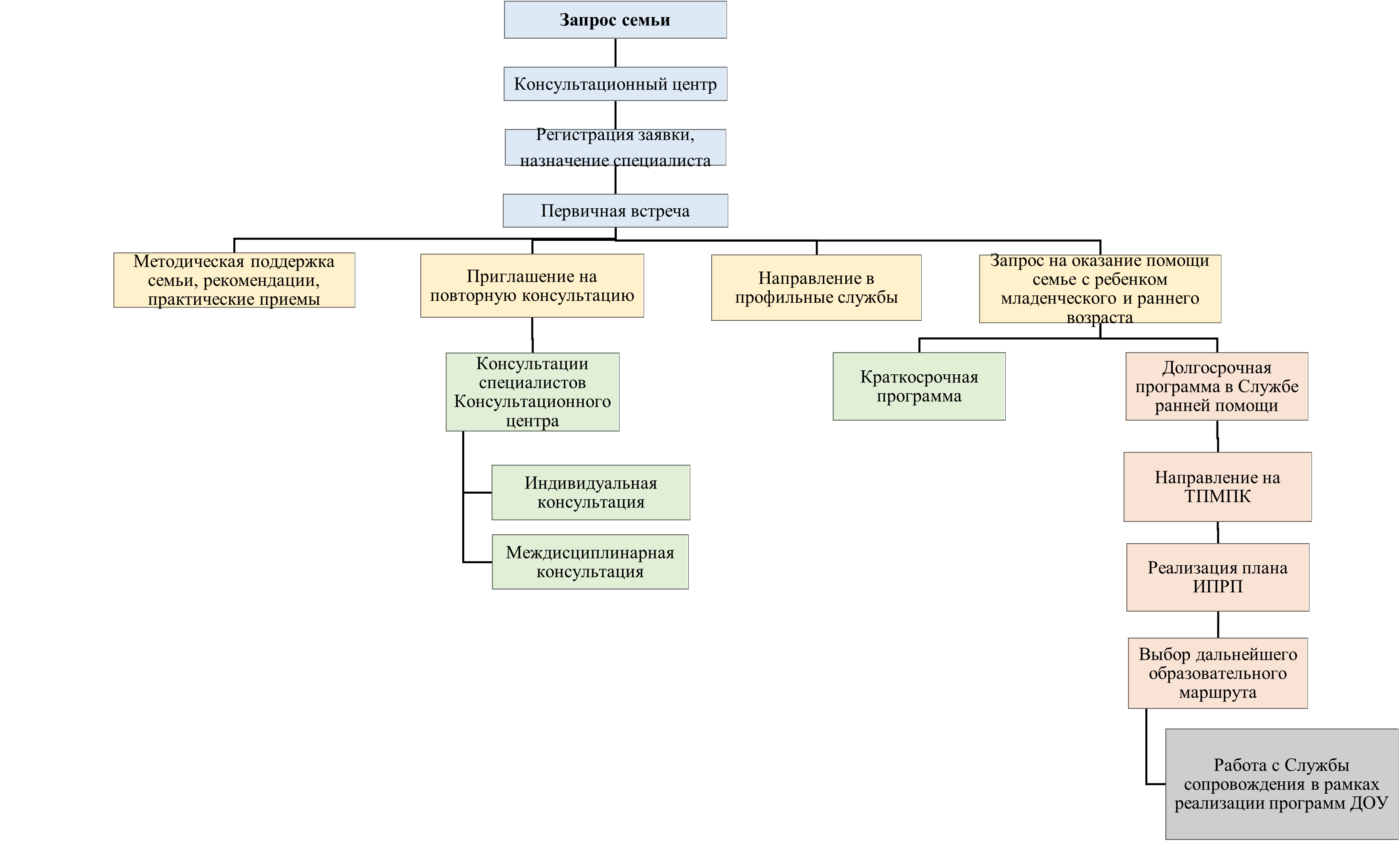
Младенчество и ранний возраст являются самым благодатным периодом для развития познавательного потенциала малыша. Именно на начальном этапе взросления необходимо предоставить ребенку возможность получить самую лучшую современную педагогическую помощь.
Для этого на базе ГБДОУ детского сада №93 комбинированного вида Невского района Санкт-Петербурга было открыто структурное подразделение - Cлужба ранней помощи.
Задачи службы ранней помощи
оказание комплексной психолого-педагогической и коррекционно-развивающей помощи детям с ОВЗ раннего возраста;
осуществление работы по адаптации, социализации и интеграции детей с ОВЗ раннего возраста;
конкретизацию планируемых результатов и целевых ориентиров для детей с учетом нуждаемости в создании специальных условий для получения образования, коррекции нарушений развития и социальной адаптации на основе специальных педагогических подходов;
дополнение содержательного раздела направлениями коррекционно-развивающей работы, способствующей квалифицированной коррекции нарушений развития;
повышение компетентности родителей (законных представителей) в подборе адекватных способов взаимодействия с ребенком, его воспитания;
консультирование и обучение родителей в вопросах оптимального развития ребенка, коррекции нарушенных функций;
определение дальнейшего образовательного маршрута детей с ОВЗ раннего возраста.
Положение о структурном подразделении "Служба ранней помощи"
Отчет об эффективности деятельности структурного подразделения Служба ранней помощи за 2024-2025 учебный год
Целостная модель психолого‑педагогического сопровождения ребенка от 2 месяцев до завершения дошкольного образования



